Hi,今天是:
鹤小厨食疗养生坊
  • 首页
  • 八珍粉的功效与作用
  • 九蒸九晒黑芝麻丸的功效与作用
  • 玉灵膏的功效与作用
  • 山楂六物膏功效作用
  • 秋梨膏的功效与作用
  • 脾胃湿热怎么调理
  • 肝郁气滞怎么调理
当前位置:首页儿童脾胃虚弱怎么调理最快 易胀气的食物表格
2023-03-15 555 0
- N +

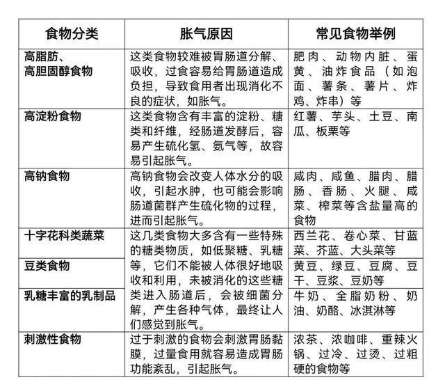
易胀气的食物表格

易胀气的食物表格.jpg

易胀气的食物表格

八珍粉的功效和作用.jpg

  • 版权所属:鹤小厨食疗养生坊
  • 本文地址:https://www.hangaoshijia.com/889.html
  • 版权声明:原创文章,转载时必须以链接形式注明原始出处及本声明。

标签:易胀气的食物表格

返回列表
上一篇:中医认为引起胃胀气的原因
下一篇:食疗方——萝卜陈皮猪骨汤

相关文章
关键词:易胀气的食物表格

最新发布

  • 身体黏糊糊不爽利?4种湿热类型自救指南
  • 吃撑了肚子胀?4招急救法帮你快速消食
  • 脾胃养得好 元气自然足!8个小妙招亲测有效
  • 肾虚别烦恼!这些家常食物帮你补回来~
  • 姐妹们补气血多吃这些好东西!
  • 祛湿热的黄金配方!三仁汤使用说明书来了
  • 晚饭这样吃,脾胃好到爆!亲测有效
  • 不花一分钱的补肾大招!上厕所时多做这个动作
  • 补气血最快的小妙招?看这篇就够啦!
  • 春天最该护肝的真相!四招让你远离暴躁胸闷

热门话题

  • 气血不足
  • 肾不好
  • 脾胃不好
  • 脾胃虚弱
  • 什么是脾虚
  • 秘
  • 男性气血不足的八大表现
  • 女人气血不足是什么原因造成的
  • 气血虚弱的症状有哪些
  • 玉灵膏怎么吃

网站分类

  • 儿童脾胃虚弱怎么调理最快
  • 肾精亏虚怎么调理
  • 补气血吃什么最好最快
  • 孩子积食怎么办
  • 肺热咳嗽怎么调理最有效
  • 脾胃湿热怎么调理
  • 肝郁气滞怎么调理

热门文章

  • 祛湿气喝什么茶最好最有效?亲测3个月甩掉“湿胖”秘诀

  • 娃肺热咳嗽吃什么好得快?宝妈亲试古方秋梨膏,3天止咳不遭罪!

  • 肺热吃什么能降肺火?我家娃靠这 “古法膏” 摆脱咳嗽,再也没当 “小药罐”

  • 肺热怎么调理?儿童反复咳嗽的科学护理指南(附食疗辅助方案)

  • 孩子积食不吃饭?我靠山楂六物膏的功效与作用,3天消胀、1月长肉!

  • 肺热吃什么好得快?儿童肺热的 3 类食疗方 + 秋梨膏选购指南(附自制教程)

  • 肺热咳嗽吃什么药效果好?我靠 1 碗古方梨膏,帮娃摆脱 “小药罐”

  • 脾阴虚的孩子怎么调理?一个简单的食疗方!

  • 湿气重肚子大怎么排湿减肥?中医师亲授:1个古方,健脾祛湿瘦腰腹!

  • 清肺养肺用什么泡水喝功效好?我试了 10 多种,最后靠这个方子解决了咽痒咳嗽

猜你喜欢

  • 孩子胃口差怎样调理、不爱吃饭的特效食疗处方
  • 口臭怎么办该怎样消除
  • 孩子厌食怎么办、调理方法
  • 孩子爱吃肉的危害、吃肉积食了怎么办
  • 不得脾胃病,从良好的饮食习惯做起
  • 儿童积食的症状有哪些表现
  • 喝凉水都长肉是怎么回事、是什么原因?
  • 积食引起的发烧怎么办?引起咽喉肿痛怎么办
  • 怎么吃都不胖怎么回事,是什么原因
  • 孩子老爱感冒是什么原因、孩子反复感冒是怎么回事、怎么调理?

随机文章

  • 孩子积食土办法:我试遍中西药无效,靠 8 小时古法膏方让娃吃饭香

  • 孩子积食不吃饭?我靠山楂六物膏的功效与作用,3天消胀、1月长肉!

  • 跑了5趟温县才懂:选错山药白养生!温县垆土山药粉的功效与作用竟这么强

  • 姐妹们补气血多吃这些好东西!

  • 肾虚别烦恼!这些家常食物帮你补回来~

  • 身体黏糊糊不爽利?4种湿热类型自救指南

  • 脾胃养得好 元气自然足!8个小妙招亲测有效

  • 积食的症状有哪些?我用一罐山楂膏终结了孩子的痛苦!

  • 脾阳不足的孩子怎么调理?给你一个食疗古方!

  • 孩子积食怎么办?半夜哭闹、胃胀不消化?传承千年山楂膏比吃药管用

鹤小厨食疗养生坊
  • 百度地图
鹤小厨食疗养生坊版权所有
基于zblog搭建.